我市举办2025年志愿服务项目大赛
11月28日,由高平市委社会工作部主办的2025年志愿服务项目大赛决赛顺利收官。这场以“丹心耀高平 志愿润民心”为主题的志愿服务项目大赛,展示了各志愿服务队的风采与担当,也彰显了我市志愿服务事业的蓬勃发展态势和丰硕成果。



本次志愿服务项目大赛自启动以来,便得到全市各类志愿服务组织的积极响应,共吸引50余个优质志愿服务项目报名参赛。经评委组严格初审,20个兼具创新性、实效性与影响力的志愿服务项目成功突围,晋级决赛展开巅峰对决。决赛以现场路演为核心展示形式,现场氛围热烈而庄重。各参赛队精神抖擞、风貌昂扬,凭借详实的项目方案、鲜活的服务案例、直观的数据成果与真挚的情感表达,生动呈现项目从策划实施到成效落地的全过程。他们的讲述既有对理论政策宣讲的深度解读,也有对百姓急难愁盼问题的精准响应;既展现了助力基层社会治理效能提升的务实举措,也传递了培育文明新风、涵养社会正气的创新思路,充分彰显了我市志愿者队伍在服务大局、服务群众中的担当作为与智慧创新。



经过综合评审,共评选出10个项目入选“十佳志愿服务项目”、10个项目入选“优秀志愿服务项目”,以典型示范引领、以先进带动整体,推动我市志愿服务事业提质增效、蓬勃发展。
十佳志愿服务项目

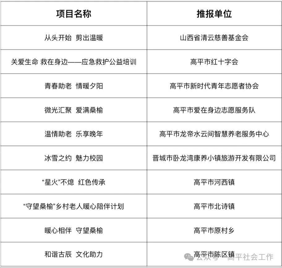
优秀志愿服务项目

以上排名不分先后
此次活动以赛为媒、以赛赋能,既为全市志愿服务队伍搭建了展示交流的平台,更有效激活了志愿力量的内生动力。在“丹心”旗帜的引领下,“奉献、友爱、互助、进步”的志愿精神正以鲜活的姿态融入城市肌理,在长平大地上绽放出温暖而持久的光芒。
本页二维码


