山西省人民政府办公厅关于印发山西省重大气象灾害应急预案的通知
山西省人民政府办公厅
关于印发山西省重大气象灾害应急预案的通知
晋政办发〔2025〕11号
各市、县人民政府,省人民政府各委、办、厅、局:
经省人民政府同意,现将修订后的《山西省重大气象灾害应急预案》印发给你们,请认真贯彻执行。2020年3月2日印发的《山西省重大气象灾害应急预案》(晋政办发〔2020〕13号)同时废止。
山西省人民政府办公厅
2025年3月26日
(此件公开发布)
山西省重大气象灾害应急预案
1 总 则
1.1 编制目的
为深入贯彻落实习近平总书记关于防灾减灾救灾重要论述,健全全省气象灾害应急响应机制,规范我省气象灾害的防范和应急处置工作,保证气象灾害应急工作依法、科学、有序、高效进行,最大限度地减轻或者避免气象灾害造成人民生命财产损失,维护社会稳定,保障经济社会可持续发展。
1.2 编制依据
《中华人民共和国突发事件应对法》《中华人民共和国气象法》《自然灾害救助条例》《气象灾害防御条例》《国家突发事件总体应急预案》《国家气象灾害应急预案》和《山西省突发事件应对条例》《山西省突发事件应急预案管理办法》《山西省气象灾害预警信息发布与传播管理办法》《山西省突发公共事件总体应急预案》等。
1.3 适用范围
本预案适用于本省行政区域内发生的,造成或者可能造成人员伤亡、重大财产损失和社会影响的气象灾害的防范和应对。
本预案所指的气象灾害包括暴雨、暴雪、干旱(指气象干旱)、强对流和大风(包括冰雹、雷暴大风和大风)、低温(包括寒潮、霜冻和持续低温)、高温、低能见度(包括大雾、霾和沙尘暴)等。
因气象因素引发水旱灾害、地质灾害、森林火灾等衍生、次生灾害的防御和应对,适用相关预案规定。
1.4 工作原则
以人为本,减少损失。坚持人民至上、生命至上,把保障人民生命财产安全作为首要任务,强化气象灾害防御措施,增强公众气象灾害防御意识,提升公众自救互救技能,最大程度减少人员伤亡和财产损失。
预防为主,关口前移。健全以气象灾害预警为先导的应急联动机制,强化灾前防御和风险防控,充分发挥气象监测、预报、预警、风险评估和科普宣传等工作在减轻风险中的作用。
统一领导,分级管理。市、县级人民政府负责本行政区内气象灾害的预防和应急处置工作。根据灾害造成或可能造成的危害和影响,对气象灾害防范和应急处置实施分级管理、属地负责。
分类应对,联动处置。按灾种分类施行气象灾害应急措施,并与防汛抗旱、地质灾害和森林草原火灾等省级预案衔接,实现联动处置。各级各部门按照职责,分工负责、互相配合,加强资源整合、信息共享,共同做好气象灾害应对工作。
2 指挥体系
省重大气象灾害应急指挥部(以下简称“省指挥部”)负责指挥全省气象灾害防范应对工作,负责全省暴雪和低温灾害的应急组织工作。对暴雨(洪涝)和干旱灾害,省指挥部按照《山西省防汛抗旱应急预案》,组织做好灾害性天气的监测、预报、预警和发布工作,省防汛抗旱指挥部负责组织应急响应工作。对强对流和大风、高温和低能见度灾害,省指挥部组织做好灾害性天气的监测、预报、预警和发布工作,各地各部门完善以气象灾害预警为先导的应急联动机制,按照职责开展应急响应和防范应对工作。
2.1 省重大气象灾害应急指挥部
指挥长:联系气象工作的副省长。
副指挥长:省政府协管副秘书长、省气象局局长、省农业农村厅厅长、省应急厅厅长、省林草局局长、省消防总队总队长、省测绘院院长、省军区战备建设局副局长、武警山西省总队副司令员。
成员:省委宣传部、省发展改革委、省教育厅、省工信厅、省公安厅、省财政厅、省自然资源厅、省生态环境厅、省住建厅、省交通厅、省水利厅、省农业农村厅、省文旅厅、省卫生健康委、省应急厅、省广电局、省能源局、省林草局、省消防总队、省测绘院、省气象局、山西金融监管局、山西能源监管办、国家矿山安监局山西局、省通信管理局、太原铁路局、省军区战备建设局、武警山西省总队等单位分管负责人。根据气象灾害处置实际情况,指挥长可抽调相关省直单位分管负责人为成员。
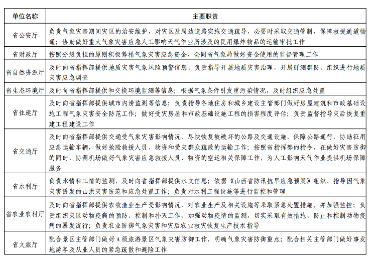
省指挥部办公室设在省气象局,主任由省气象局局长兼任。省指挥部及其办公室、成员单位职责见附件3。
2.2 市、县级指挥机构
市、县级人民政府设立相应的气象灾害应急指挥部,建立完善气象灾害监测预报预警联动工作机制,在本级党委、政府领导下和上级指挥机构指导下,负责本行政区内气象灾害的防范应对和应急处置工作。
2.3 应急工作组
省指挥部下设综合协调组、监测预警组、现场抢险组、医学救援组、安全保卫组、后勤保障组、调查监测组、新闻报道组、专家咨询组等9个应急工作组。各应急工作组组成及职责见附件4。
2.4 现场指挥部
根据气象灾害的发展态势和实际处置需要,成立现场指挥部。现场指挥部指挥长由省指挥部指挥长担任,全面负责灾害现场应急指挥工作,组织制定并实施现场应急方案,协调指挥有关单位和个人参加现场应急处置。副指挥长由省指挥部副指挥长和事发地设区市人民政府主要负责人或分管负责人担任,协助指挥长监督检查各项工作的落实,承办现场指挥部安排的工作任务。
2.5 专家组
省指挥部办公室视情况组建专家组,开展相关咨询工作,为重大气象灾害应对工作提供分析评估、决策咨询和处置建议等。可根据工作需要,安排专家组成员直接参与重大气象灾害的具体应急处置工作。专家组成员可根据工作实际需要适时调整。
3 风险防控
3.1 气象灾害风险隐患排查
省指挥部办公室会同有关单位开展气象灾害风险隐患排查,掌握灾害风险隐患底数,建立气象灾害基础数据库,开展气象灾害风险评估与区划。
市、县级人民政府负责组织本级气象主管机构和有关部门开展气象灾害普查,开展气象灾害风险评估与区划。
3.2 气象灾害防御规划制定
省级气象主管机构会同有关部门制定全省重大气象灾害防御总体规划,开展各类重大气象灾害的风险普查和评估分析,提高防御重大气象灾害的能力。
市、县级人民政府负责组织本级气象主管机构和有关部门结合气象灾害发生规律、特点、分布情况和风险评估结果,科学编制气象灾害防御规划。
3.3 气象灾害风险隐患整治
各成员单位和市、县级人民政府要深入开展气象灾害风险隐患的分析研判,做好行业领域和行政区域内气象灾害防御工作检查督查,对排查出来的气象灾害风险隐患做好风险管控和隐患整治,加强气象防灾减灾基础能力建设。
3.4 制定气象灾害防御措施
各成员单位应当针对不同种类、不同级别的气象预警信息,建立不同级别的风险指标体系,制定本部门的防御措施,明确应急预案的启动标准,指导行业做好防范工作。
市、县级人民政府应当参照气象灾害预警信息中的防御指引,结合当地情况,制定防御具体措施,主动防范化解气象灾害风险。
4 监测预警
4.1 监测预警
省级气象主管机构负责全省重大气象灾害的监测、预报和预警。根据需要,省指挥部办公室以短信、传真等方式向省级党委政府、省指挥部各成员单位和灾害可能影响的市级人民政府发布重大气象灾害预警,省级发布的气象灾害预警按轻重等级自低向高划分为蓝色、黄色、橙色、红色4种。
4.2 信息报告
预报有重大气象灾害或已监测到重大气象灾害并将持续的,省指挥部办公室应及时向省指挥部报告,同时以短信、传真等方式向省指挥部各成员单位通报。各成员单位做好分类处置和应急响应工作。
发生气象灾害的市、县级人民政府和有关部门要按照有关规定核实上报灾害信息,必要时可越级上报。
4.3 分析研判
省指挥部各成员单位应按照气象灾害监测预报预警联动工作机制,分析和梳理本部门、本行业、本领域分灾种气象灾害风险,明确分灾种气象灾害风险防控措施。预计有气象灾害影响或已经出现气象灾害时,要及时分析研判灾害风险,针对灾害风险指导做好防范应对工作。
省指挥部办公室根据监测、预报、预警情况和各成员单位防范应对意见,及时组织会商,综合分析研判暴雪、低温灾害影响范围和程度,提出启动应急响应建议并报省指挥部。省指挥部根据建议研究决定启动应急响应级别。
4.4 应急联动
各成员单位按照职责建立健全以气象灾害预警为先导的应急联动机制,监督、指导相关行业、领域开展气象灾害防范和应急处置工作。
各级人民政府按照属地负责的原则,建立健全本行政区域内以气象灾害预警为先导的应急联动机制,开展气象灾害防范和应急处置工作。
5 预警发布传播和公众防御
5.1 预警发布传播
各级人民政府应建设完善预警信息快速传输通道。各级气象、应急管理、自然资源、生态环境、住房和城乡建设、水利、农业农村、文化和旅游等部门应通过突发事件预警发布平台及其他渠道及时向公众发布气象灾害及其衍生灾害预警或提醒信息,省指挥部各成员单位按照职责做好本行业内的气象灾害预警信息再传播。
广播、电视、报刊以及网络服务提供者、电信运营商应当按照国家有关规定,建立气象灾害预警信息获取机制和预警信息快速发布通道,准确、及时、无偿向社会播发或者刊载实时预警信息。
5.2 公众、社会组织自救互救准备
各级人民政府和有关部门应充分利用报纸、广播、电视、互联网等各类媒体,向社会公众宣传预防和应对气象灾害相关知识,提高全社会的防灾减灾能力。
公民应加强气象灾害防御知识学习,关注气象灾害风险。公民、法人和其他组织要主动了解气象灾害情况,气象灾害影响期间,合理安排出行,储备必要的生活用品,采取相应的自救互救措施,配合政府和有关部门处置应急事件。
6 气象灾害应急响应
6.1 暴雪、低温灾害应急响应
6.1.1 暴雪、低温灾害应急机制
暴雪、低温灾害由省指挥部组织应对,省指挥部在省委、省政府领导下,组织指挥、统筹协调、督促指导全省暴雪、低温防范应对和应急处置工作。
6.1.2 暴雪、低温应急事件分级
暴雪、低温应急事件按照影响范围和程度,分为一般(Ⅳ级)、较大(Ⅲ级)、重大(Ⅱ级)和特别重大(Ⅰ级)四级(事件分级标准见附件2)。当达到或预计将达到事件分级启动标准时,根据气象部门建议,省指挥部办公室组织会商研判后提出应急响应建议,由省指挥部决定是否启动或调整应急响应。启动应急响应后,指挥部办公室和各成员单位分级采取相应的应急响应行动。
如果暴雪灾害应急事件影响范围为两个及以下设区市区域,经研判后可不启动省级应急响应,由省指挥部办公室指导相关市指挥部开展应急响应工作。
6.1.3 暴雪、低温灾害应急响应行动
6.1.3.1 Ⅳ级响应
Ⅳ级应急响应命令由副指挥长(省指挥部办公室主任)签署启动。
省指挥部办公室主任根据情况主持召开有关单位会商会议,提出应急防御工作意见,并告知灾害可能影响的市级人民政府。
各成员单位立即进入响应状态,按职责开展应急工作,有情况随时向省指挥部办公室报告。
省指挥部办公室收集、汇总气象灾害影响信息和应急处置情况并报告省指挥部。
6.1.3.2 Ⅲ级响应
Ⅲ级应急响应命令由副指挥长(省政府协管副秘书长)签署启动。
副指挥长组织有关单位召开会商会议,提出应急防御工作意见,并告知事发地人民政府。省指挥部根据需要派出应急工作组赴事发地指导应急救援工作。
各成员单位立即进入响应状态,按职责开展应急工作,有情况随时向省指挥部办公室报告。发现重大灾情,按照重大灾害报送时限规定,向省人民政府报送信息,同时报送省指挥部办公室。
省指挥部办公室收集、汇总气象灾害影响信息和应急处置情况,组织专家分析研判,提出应急处置建议,报经省指挥部同意后,通知省指挥部有关成员单位执行。
6.1.3.3 Ⅱ级响应
Ⅱ级应急响应命令由省指挥部指挥长签署启动。
指挥长主持召开成员单位会商会议,确定防范重点、目标和对策建议,部署气象灾害防御抢险工作。根据需要成立现场指挥部,派出应急工作组,参与应急响应工作。必要时,请求上级部门提供技术支持。
各成员单位立即进入响应状态,按职责开展应急工作,每日两次向省指挥部办公室报告情况。发现重大灾情,按照重大灾害报送时限规定,向省人民政府报送信息,同时报送省指挥部办公室。
省指挥部办公室收集、汇总气象灾害影响信息和应急处置情况,组织专家分析研判,提出应急处置建议,报经省指挥部同意后,通知省指挥部有关成员单位执行。
6.1.3.4 Ⅰ级响应
Ⅰ级应急响应命令经省长同意后,由省指挥部指挥长签署启动。
指挥长主持召开成员单位主要负责人会商会议,认真贯彻落实党中央、国务院领导的指示批示精神,确定防范重点、目标和对策建议,部署气象灾害防御抢险工作。成立现场指挥部,派出应急工作组,在现场开展应急工作。动员各种社会力量开展防御救灾工作。请求上级部门给予技术和人力、物力支援。
各成员单位立即进入响应状态,按职责开展应急工作,每日两次向省指挥部办公室报告情况。发现重大灾情,按照重大灾害报送时限规定,向省人民政府报送信息,同时报送省指挥部办公室。
省指挥部办公室收集、汇总气象灾害影响信息和应急处置情况,组织专家分析研判,提出应急处置建议,报告省指挥部和省委、省政府、中国气象局,并通知省指挥部有关成员单位执行。
6.1.3.5 应急值守
启动应急响应后,参与重大气象灾害应急工作的省指挥部成员单位实行24小时值班制度,保证通信畅通,并及时向省指挥部办公室报送相关信息。启动Ⅰ级和Ⅱ级应急响应后,各单位在24小时值班基础上实行领导干部带班。
6.1.3.6 现场处置
气象灾害现场应急处置由灾害发生地市、县级人民政府统一组织,有关部门按照职责参与应急处置工作。启动Ⅱ级及以上重大气象灾害应急响应时,省指挥部根据需要成立现场指挥部组织协调现场处置工作,或派出工作组赴现场进行应急处置。
6.1.3.7 信息发布
省指挥部办公室统一负责重大气象灾害信息对外发布。重大气象灾害信息的发布应当及时、准确、客观。
各地人民政府及有关单位收集分析舆情,做好重大气象灾害应急宣传报道及舆论引导工作。
6.1.3.8 应急响应终止
根据监测预报,经会商研判,气象灾害减弱或得到有效处置后,省指挥部办公室提出解除应急响应建议,省指挥部同意后,解除应急响应,并向成员单位发布。
省指挥部办公室要指导做好后续工作,有关主管部门要按照各自职责做好善后工作。
6.2 暴雨(洪涝)、干旱灾害应急响应
暴雨省级预警分四级,自低到高分别以蓝色、黄色、橙色和红色表示;气象干旱省级预警分两级,自低到高分别以橙色、红色表示。当发布暴雨蓝色气象灾害预警时,组织开展加密会商;当发布暴雨黄色气象灾害预警时,组织提高预报预警和实况监测频次;当发布暴雨橙色及以上气象灾害预警时,开展面向省委、省政府以及有关部门的叫应服务。按照《山西省防汛抗旱应急预案》,暴雨(洪涝)、干旱灾害由省防汛抗旱指挥部根据预警种类、级别和影响程度组织开展防范应对和应急响应工作。省气象局做好暴雨、干旱等气象灾害监测、预报和预警工作,并及时向省委、省政府及省防汛抗旱指挥部报送各类信息,开展递进式气象服务。
6.3 强对流和大风灾害应急响应
雷暴大风、大风省级预警分四级,自低到高分别以蓝色、黄色、橙色和红色表示。冰雹省级预警分两级,自低到高分别以橙色、红色表示。当发布冰雹、雷暴大风、大风红色气象灾害预警时,视情开展面向省委、省政府以及有关部门的叫应服务。省气象局做好冰雹、雷暴大风和大风的监测、预报和预警工作,并及时面向省委、省政府和各成员单位报送各类信息,开展递进式气象服务。各成员单位和市、县级人民政府根据不同种类气象灾害和不同预警级别建立相关灾害风险指标,以气象灾害预警为先导,根据气象灾害预警信息及时组织灾害风险研判,按照“属地应对、即时响应”的原则,按照职责即时开展本区域、本领域强对流和大风天气防范应对和应急响应工作。
6.4 高温应急响应
高温省级预警分三级,自低到高分别以黄色、橙色和红色表示。当发布高温红色气象灾害预警时,视情开展面向省委、省政府以及有关部门的叫应服务。省气象局做好高温的监测、预报和预警工作,并及时面向省委、省政府和各成员单位报送各类信息,开展递进式气象服务。各成员单位和市、县人民政府根据高温预警级别建立相关风险指标,以气象灾害预警为先导,根据高温预警信息及时组织灾害风险研判,按照职责开展本区域、本领域高温天气防范应对和应急响应工作。
6.5 低能见度灾害应急响应
沙尘(暴)省级预警分四级,自低到高分别以蓝色、黄色、橙色和红色表示,大雾、霾省级预警分三级,自低到高分别以黄色、橙色、红色表示。当发布大雾、霾和沙尘(暴)红色气象灾害预警时,视情开展面向省委、省政府以及有关部门的叫应服务。省气象局做好大雾、霾和沙尘暴的监测、预报和预警工作,并及时面向省委、省政府和各成员单位报送各类信息,开展递进式气象服务。各成员单位和市、县级人民政府根据预警级别建立相关风险指标,以气象灾害预警为先导,根据预警信息及时组织灾害风险研判,按照职责即时开展本区域、本领域大雾、霾和沙尘暴天气防范应对和应急响应工作。大雾、霾和沙尘暴引起的道路、铁路、机场交通运输等事件,按照相关预案执行,由相关单位组织开展应急处置。
7 后期处置
7.1 善后处置
气象灾害应急处置结束后,省指挥部办公室和成员单位指导灾害发生地市、县级人民政府做好灾害救助和受灾群众安置、灾害现场清理等工作,保障受灾群众的基本生活。
7.2 影响评估
应急处置工作结束后,省指挥部办公室组织有关成员单位和事发地人民政府调查、统计气象灾害影响范围和程度,核实气象灾害所造成的损失情况,对应急处置情况进行评估并上报。
7.3 应急总结
应急响应结束后,省指挥部各成员单位及灾害发生地市、县级应急指挥机构要及时对应急工作进行全面总结,查找存在的不足、解决存在的问题、完善应急预案。
8 保障措施
市、县级人民政府和有关单位按照职责分工,做好应对气象灾害的人力、物力、财力保障,做好安全保卫、交通运输、医疗卫生、通信保障等工作,确保应急处置和救援工作顺利开展。
8.1 应急队伍保障
市、县级人民政府和各有关部门要组织应急救援队伍,开展气象灾害现场应急救援工作。要根据需要,组织引导预备役部队、民兵、大中型企事业单位以及志愿者等社会资源组建各类群众性的应急救援队伍,对突发性的气象灾害进行先期处置。开展应急工作时,按照《中华人民共和国突发事件应对法》的要求,做好必要的应急安全防护。
8.2 应急经费保障
市、县级人民政府根据气象灾害应急工作的需要安排专项资金,为气象灾害应急处置提供经费保障。
市、县级人民政府和各有关单位根据气象灾害防御能力提升需要,为气象灾害风险隐患排查、气象灾害防御规划制定和气象灾害风险隐患整治提供经费保障,加大气象防灾减灾基础能力建设投入,主动防范化解气象灾害风险。
8.3 应急装备物资保障
各级人民政府和各有关部门要加强气象灾害应急救援和减灾等方面的专用物资储备,建立相应的物资数据库,并对购置、库存、使用和销毁等环节进行严格管理。
各级人工影响天气工作机构要加强装备、弹药的日常管理,确保一旦接到指令,能够适时开展人工影响天气作业。
8.4 应急通信保障
建立完善跨部门、跨地区气象灾害应急通信保障系统。灾区通信管理部门及时采取措施恢复受损的通信线路和设施,确保灾区通信畅通。
建立气象部门与有关单位、公共媒体、公共场所管理单位间畅通的联络渠道,确保气象预警信息及时、可靠、准确地传递给相关单位和人民群众。广播电视、通信管理部门确保气象灾害预警信息发布的绿色通道畅通、高效。
8.5 应急技术保障
省指挥部办公室组织相关机构和单位开展气象灾害监测、预报、预警、应急处置和综合防灾减灾的技术研究,做好气象灾害应急技术储备。
市、县级气象灾害应急指挥机构应当建立气象灾害应急专家咨询机制,根据需要成立专家组,为气象灾害应急工作提供技术支持。
9 监督管理
9.1 预案管理
市、县级人民政府及其有关部门要根据本预案,制订本地区、本部门气象灾害应急预案。
9.2 演练培训
各级人民政府或应急指挥机构应根据本地的气象灾害,定期分灾种组织开展气象灾害应急演练,以检验、改善和强化应急准备和应急响应能力,演练结束后应进行总结评估。
各成员单位应对本单位应急工作人员进行应急技术、服务、管理等方面的培训,提高相关应急人员的素质。
9.3 奖励与责任追究
省指挥部办公室或有关单位对在气象防灾、减灾、救灾工作中作出突出贡献的单位和个人给予表扬。各级人民政府或有关单位对因参与重大气象灾害应急工作致病、致残、死亡的人员,按照有关规定,给予相应的补助和抚恤。
对于玩忽职守、失职渎职、谎报或者瞒报灾情,或者拒不履行本预案规定的应急处置职责,或者阻碍、干扰灾情收集和救助工作,致使国家利益和人民生命财产遭受重大损失的,要依规、依纪、依法严肃追责。
10 附 则
10.1 名词术语
暴雪:是指雪花、冰晶、冰粒等固体降落到地面,且24小时内累积降水量达10毫米及以上的天气现象。
低温包括:①寒潮,是指来自高纬地区的寒冷空气向中纬度地区侵袭,造成沿途地区大范围剧烈降温、大风和雨雪,且降温达到一定标准的天气现象。②霜冻,是指地面最低温度降到0℃或以下的天气现象。③持续低温,是指持续出现平均气温或最低气温较常年同期偏低5℃以上的低温天气。
暴雨:是指24小时内累积降雨量达50毫米及以上的天气现象。
气象干旱:是指长期无雨或少雨导致土壤和空气干燥的天气现象。
强对流:是指发生突然、剧烈、破坏力大,常伴有雷暴大风、冰雹、短时强降雨等强烈对流性的天气现象。包括:①雷暴大风,是指平均风力大于等于6级、阵风大于等于7级且伴有雷暴的天气现象。②短时强降水,是指一小时降水量大于等于20毫米的降水天气现象。③冰雹,是指降落于地面的直径大于等于5毫米的固体降水天气现象。
大风:是指阵风风力大于17米/秒的天气现象。
高温:是指日最高气温在35℃以上的天气现象。
低能见度包括:①沙尘暴,是指强风将地面大量尘沙吹起卷入空中,使空气特别浑浊,水平能见度低于1公里的天气现象。②大雾,是指地面层空气中悬浮的大量水滴或冰晶微粒的结合体使水平能见度小于1公里的天气现象。③霾,是指大量粒径为几微米以下的大气气溶胶粒子使水平能见度小于10公里、空气普遍浑浊的天气现象。
10.2 预案解释
本预案由省气象局组织修订并负责解释。
10.3 预案实施
本预案自印发之日起实施。2020年3月2日省人民政府办公厅印发的《山西省重大气象灾害应急预案》(晋政办发〔2020〕13号)同时废止。
附件:1.山西省气象灾害应急响应程序示意图
2.山西省暴雪、低温灾害分级标准
3.山西省重大气象灾害应急指挥部及其办公室、成员单位职责
4.山西省重大气象灾害应急工作组组成及职责








本页二维码


