山西省人民政府办公厅关于印发山西省公共资源交易目录(2025年版)的通知
山西省人民政府办公厅
关于印发山西省公共资源交易目录
(2025年版)的通知
晋政办发〔2025〕29号
各市、县人民政府,省人民政府各委、办、厅、局:
为深入贯彻国务院关于深化公共资源交易平台整合共享工作的决策部署,按照《国家发展改革委关于修订印发〈全国公共资源交易目录指引〉的通知》(发改法规〔2023〕1551号)、《国家发展改革委关于推进公共资源交易平台改革的若干举措的通知》(发改法规〔2025〕209号)要求,经省人民政府同意,现将《山西省公共资源交易目录(2025年版)》(以下简称《目录》)印发给你们,并就有关事项通知如下:
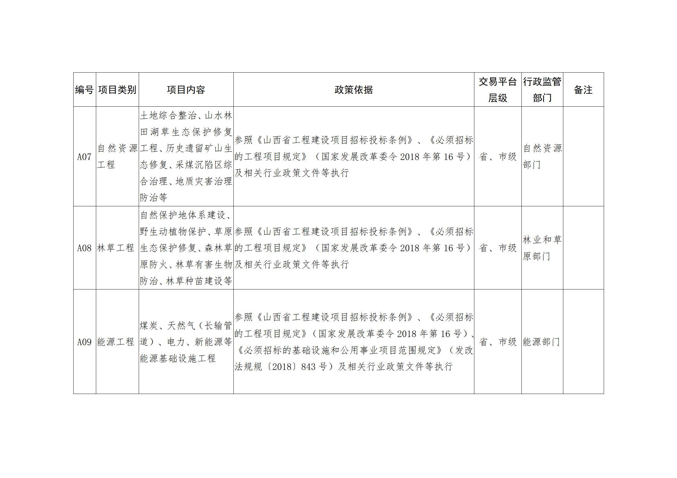
一、凡列入《目录》的公共资源交易项目,必须全部纳入全省统一的公共资源交易平台体系。对涉及国家安全、国家秘密、抢险救灾、公共安全等特殊项目,以及国家有明确规定的,按有关规定执行。
二、允许和鼓励中央企业在晋投资项目、非依法必须进行招标的项目等未列入《目录》的公共资源交易项目,进入全省统一的公共资源交易平台进行交易。
三、机电产品国际招标、林权交易、草原交易、农村集体持有资产收益权转让、碳排放权交易、用能权交易、用水权交易等符合市场化配置的公共资源,由国家层面统筹组织交易或暂未在省内开展交易的,按照国家或我省出台的相关规定执行。
四、各级有关行政监管部门按照职责分工,负责推进列入《目录》的公共资源交易项目通过进场交易、信息共享等方式统一纳入平台体系。由各级有关行政监管部门统一建设的业务管理系统,涵盖公共资源交易事项的,应将交易环节的信息数据统一归集至公共资源交易平台,实现交易信息统一汇聚、集中发布。同时,应进一步加强对公共资源交易活动的监督管理,作出公共资源交易相关行政处罚、限制参与公共资源交易等行政决定后,要将相应信息共享至公共资源交易平台。
各级行政审批服务管理部门要定期对《目录》执行情况进行监督检查,对推进工作不力的进行通报并及时向本级人民政府报告。
五、各级公共资源交易平台运行服务机构应立足公共服务职能定位,不断优化见证、场所、信息、档案、专家抽取等服务,为各类公共资源交易提供规范、高效、便捷的服务。要加强现场交易秩序管理,对发现的异常情况或违法行为线索,及时记录并报送有关行政监管部门,协助行政监管部门、纪检监察机关、公安机关等开展调查取证。
六、各市所辖县(市、区)不再新建公共资源交易平台和各类电子交易系统,已经建成的全部整合纳入所属行政区域市级公共资源交易平台,按照终端用户的方式由市级公共资源交易平台依托公共资源交易一体化平台提供服务。
七、凡是列入《目录》的公共资源交易项目,各市须统一纳入平台体系。同时各市可结合本地实际,按照“只增不减”的原则,在《目录》基础上增加交易项目类别、项目内容、政策依据等,制定出台本地公共资源交易目录。
八、《目录》实行动态管理,由省审批服务管理局负责解释和修订。
九、本《目录》自印发之日起实施。2020年12月29日省政府办公厅印发的《山西省公共资源交易目录(2020年版)》(晋政办发〔2020〕111号)同时废止。
山西省人民政府办公厅
2025年12月4日
(此件公开发布)
















本页二维码


